Welcome to “Unplugged Headlines” by Ahrvo Network, where we cut through global
payments, banking, and compliance complexity. Join us as we bring industry experts and thought leaders together to share insights that make sense of today’s financial challenges.
Listen Now on your favorite platform.
All Podcasts
- Once Money Becomes Programmable, Identity Must...by Ahrvo Labs on May 13, 2025
Executive Summary:This podcast analyzes a source arguing that a global financial identity network, where individuals and businesses have […]
- How Partners Use the Ahrvo Network to Launch,...by Ahrvo Labs on April 29, 2025
This podcast reviews excerpts detailing the Ahrvo Network's infrastructure and various partnership models. The core proposition of the Ahrvo Network […]
- Trust Networks: Rebuilding Banking and Payments...by Ahrvo Labs on April 16, 2025
Executive Summary:This podcast reviews the main themes and important ideas presented in "Trust Networks," which posits that the convergence of […]
- From If-Then to Intelligent: Comply AI and the...by Ahrvo Labs on April 9, 2025
Executive Summary:This podcast reviews Ahrvo Network's Comply AI, an AI-powered agent platform designed to revolutionize financial compliance. The […]
- The $6.7M Mistake You Don’t Have to Makeby Ahrvo Labs on April 5, 2025
Executive Summary:This podcast reviews the main themes and important ideas presented in "The $6.7M Mistake You Don’t Have to Make," which argues […]
- Solving Fragmentation: Why We Built Ahrvo Network...by Ahrvo Labs on March 21, 2025
This episode outlines the key challenges posed by fragmentation within the financial services ecosystem, specifically across payments, banking, and […]
- Tariffs: Short-Term Gains, Long-Term Losses –...by Ahrvo Labs on March 11, 2025
This podcast explores the use of tariffs, arguing they are effective as short-term tactics but detrimental as long-term strategies. Tariffs can offer […]
- SaaS Isn't Dead—It's Evolving: How AI Agents...by Ahrvo Labs on March 4, 2025
SaaS is not being replaced by AI agents, but rather enhanced through them. AI acts as a new interface layer, querying existing SaaS infrastructure to […]
- Who's Holding Your Money? How Fintechs Helped...by Ahrvo Labs on February 27, 2025
The financial technology sector has revolutionized banking, obscuring the traditional understanding of where money is held during transactions. […]
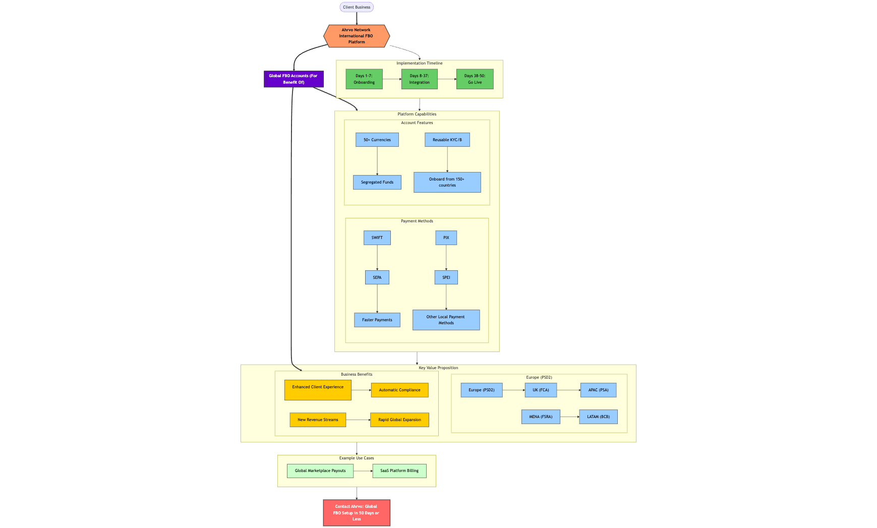
- The Global FBO Solution: Onboarding Businesses &...by Ahrvo Labs on February 25, 2025
This podcast outlines the challenges businesses face when managing international payments and highlights Ahrvo Labs' solution: providing For Benefit […]
- Simplifying FBO Accounts: A Faster Path to...by Ahrvo Labs on February 19, 2025
This podcast outlines the challenges associated with traditional "For Benefit Of" (FBO) account implementation and introduces Ahrvo Network as a […]
- The Corporate Transparency Act: Legal Battles and...by Ahrvo Labs on December 20, 2024
Executive Summary: The Corporate Transparency Act (CTA) is a landmark piece of legislation aimed at combating financial crimes by increasing […]
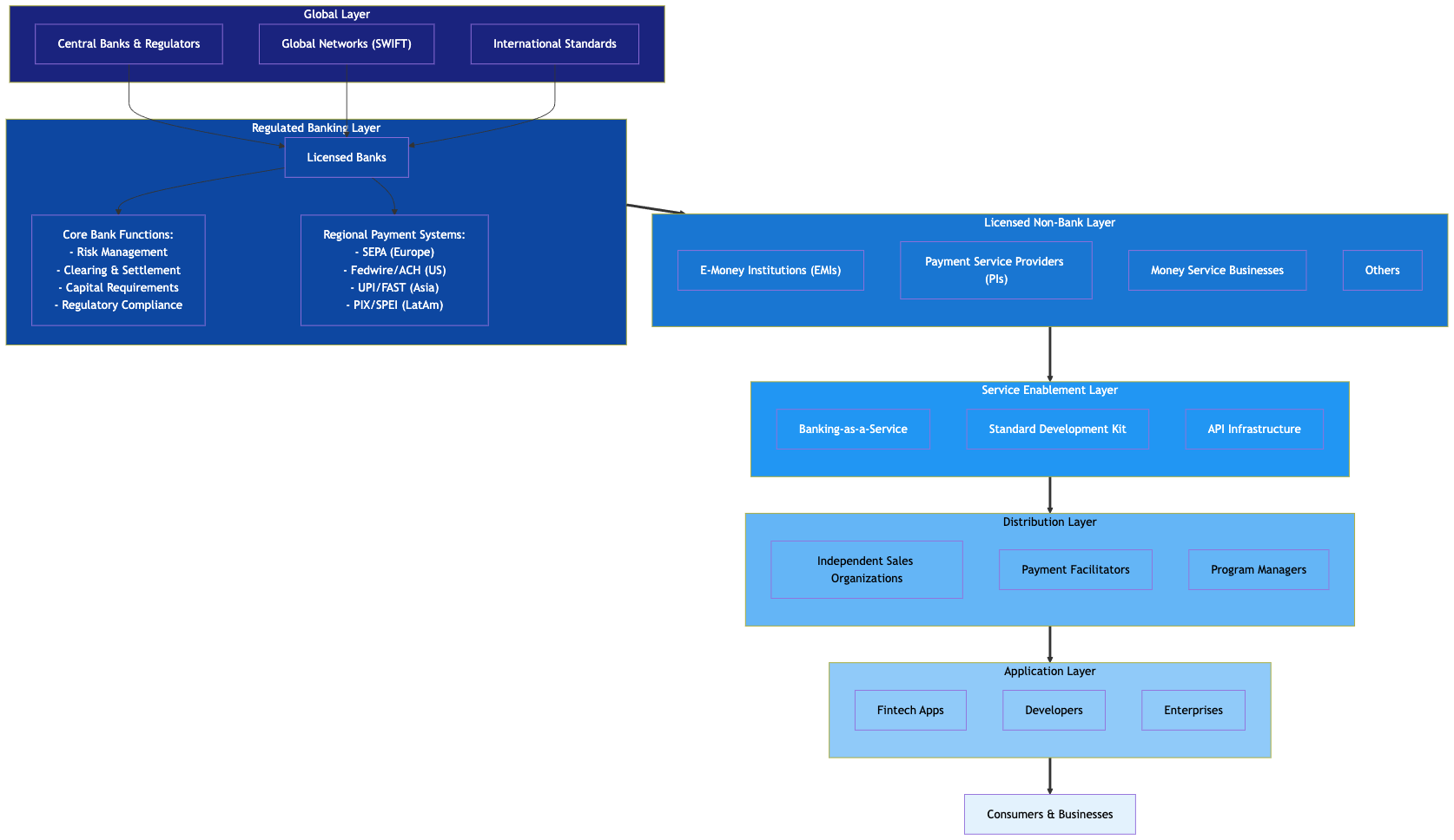
- The Global Financial Stack: A Guide to Modern...by Ahrvo Labs on December 18, 2024
This podcast provides a summary and analysis of "The Global Financial Stack: A Guide to Modern Payment & Banking Architecture". The document […]
- What the Success of Faster Payments Systems...by Ahrvo Labs on December 9, 2024
The Rise of Two Payment Paradigms:* This section introduces the parallel development of Central Bank Digital Currencies (CBDCs) and Fast Payment […]
- The AI Agent Hype in Payments, Banking, and...by Ahrvo Labs on December 5, 2024
I. Introduction: The Paradox of AI in FinanceThis section introduces the core tension between the transformative potential of AI agents in financial […]
- Beyond Price: Smart Buying in the Commoditized...by Ahrvo Labs on November 21, 2024
The Evolution of the Compliance Landscape* A. Historical Dominance by Large Compliance Providers: This section examines the traditional compliance […]
- What Basel III’s 1250% Crypto Risk Weight Means...by Ahrvo Labs on November 15, 2024
I. IntroductionThis section sets the stage by introducing Basel III, a regulatory framework initially designed for traditional banking stability, as […]
- Basel III Decoded: What the 'Banking Endgame'...by Ahrvo Labs on November 14, 2024
I. Introduction: The Intersection of Basel 3 and Digital FinanceThis section provides a brief overview of Basel 3 and its relevance to the rapidly […]
- Navigating the Hidden Risks in Nested Transactionsby Ahrvo Labs on November 8, 2024
Navigating Nested Transactions: A Guide to Understanding and Mitigating RisksI. Introduction: The Complex Landscape of Nested Transactions* This […]
- How Does SWIFT Really Work?: An In-Depth Look at...by Ahrvo Labs on November 4, 2024
I. Introduction to SWIFT* This section provides a high-level overview of SWIFT's role in the global financial system, highlighting its history, […]
- The Great Financial Migration: How ISO 20022 is...by Ahrvo Labs on October 31, 2024
I. Introduction: The Rise of ISO 20022* This section introduces ISO 20022 as a transformative force in global finance, highlighting its projected […]
- From Stock Pools to Token Pumps: Crypto's History...by Ahrvo Labs on October 29, 2024
I. The Parallels Between Early 20th Century Stock Markets and Modern Cryptocurrency* A. Introduction: History Repeating Itself - Explores the […]
- Why Open Banking Is the Key for Banks to Drive...by Ahrvo Labs on October 25, 2024
Why Open Banking Is the Key for Banks to Drive CBDC and Stablecoin AdoptionI. Introduction:This episode of the Ahrvo Network Podcast provides a brief […]
- Creative Destruction – Natural Evolution in...by Ahrvo Labs on October 21, 2024
As we conclude this series, it's essential to reflect on the challenges and opportunities in compliance, payments, and banking. We've discussed how […]
- Open Banking in Streamlining Onboarding and...by Ahrvo Labs on October 16, 2024
Open Banking in Streamlining Onboarding and Client Lifecycle ManagementOpen Banking is reshaping financial services globally, providing new […]
- AI Agents in Streamlining Onboarding and Client...by Ahrvo Labs on October 10, 2024
Payments and banking enterprises are heavily regulated. The convergence of complex regulations and vast information streams across identity, […]
- The Rise of Portable Identities: Onboarding...by Ahrvo Labs on October 8, 2024
Data is the new oil. Our personal information flows through countless digital pipelines, often beyond our control or understanding. In my previous […]
- Unplugged Headlines: Chatbots' Double Life as...by Ahrvo Labs on October 8, 2024
Dive into our eye-opening 5-part series on "The Hidden Cost of Manual Intervention in the Compliance Process." This deep dive will change how you […]
- The Hidden Costs of Manual Intervention in...by Ahrvo Labs on October 3, 2024
By: Appo Agbamu, CFA, CEO of Ahrvo LabsAs the CEO of Ahrvo Labs - a network with 400+ payment and banking partners and 20+ in-house developed […]
- Ahrvo Network Podcastby Ahrvo Labs on October 1, 2024
⚡📢 Trending Now: The Latest News* S&P 500 Set for 9.4% Price Surge: Earnings Report Insights * Digital Wallet Usage Soars as Awareness […]















From breakdowns of compliance, payment, and breakthroughs, Unplugged Headlines keeps
you informed on what matters most. Catch new episodes every week and stay ahead in the
fast-evolving world of finance.
Listen Now on your favorite platform.





























